About EHPD

Mission Statement

EHPD, 1928The mission of the East Haven Police Department is to enforce the law and protect life and property by establishing proactive problem-solving partnerships with our citizens.

A Brief History of the East Haven Police Department & the Department Patch

The East Haven Police Department was formed in 1925 during the tenure of First Selectman Robert H. Gerrish. The first Chief of Police was Hugh Farrell.

The Police Department was originally located at East Haven Town Hall, but moved to its current location of 471 North High Street when the new building was completed in 1974.

The current patch worn by East Haven Police Department officers has a depiction of the Old Stone Church, which, according to published records, was completed in 1774. Originally, the East Haven Police Department officer's patch had a State emblem with the municipality's name. At some point during Chief Pascarella's tenure (1965 to 1993), the patch was changed from a standard state patch to a drawing of the Old Stone Church. The Old Stone Church is one of the most recognized landmarks in the Town of East Haven.

In 1993, the newly appointed chief, Chief Criscuolo requested that a new patch be designed in a style similar to that of the New York City Police Department (NYPD). The patch changed shape, and a new depiction of the Old Stone Church was penned by Sergeant Ed Peterson (Retired), completing the redesign.

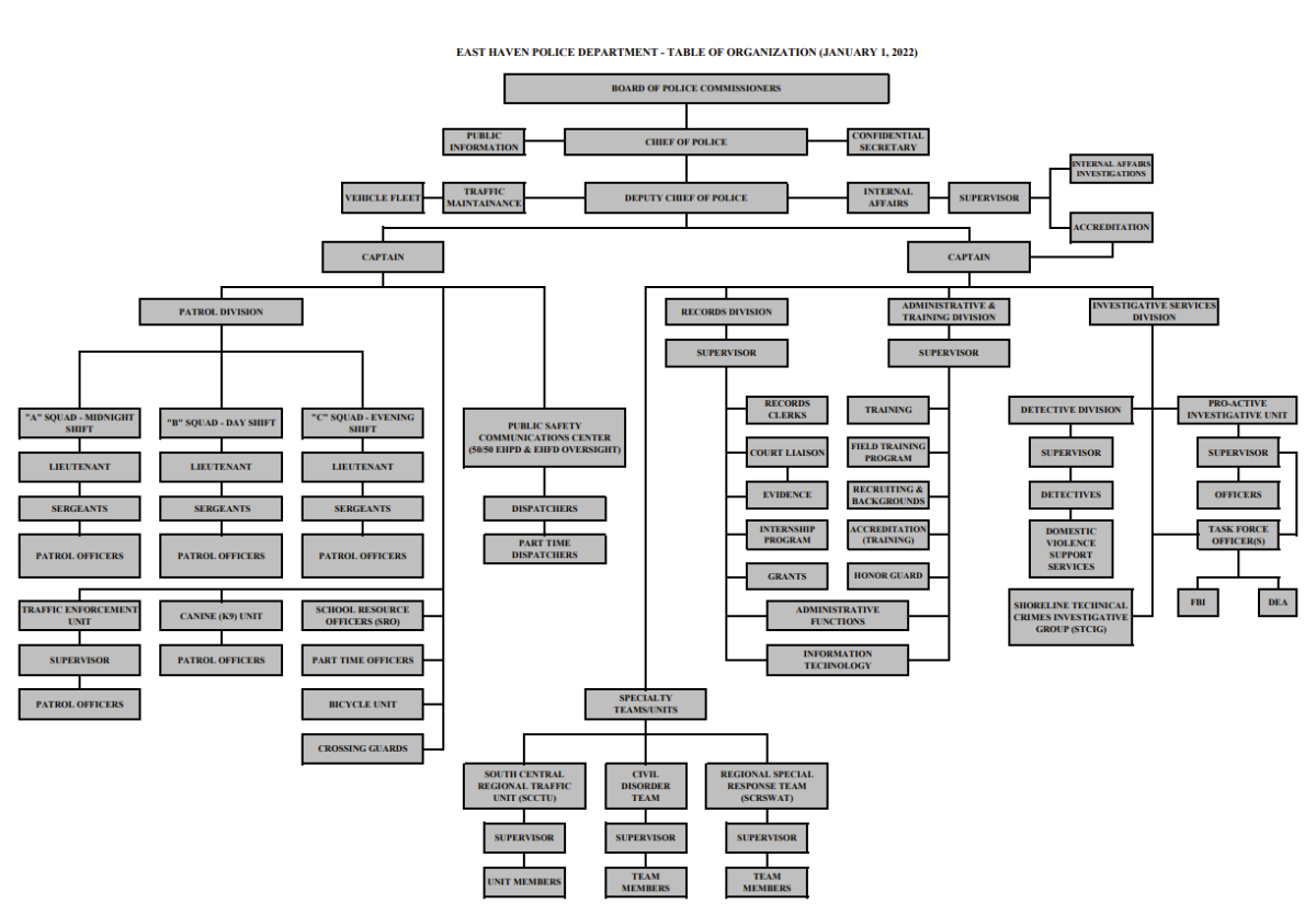
Table of Organization

Currently, there are over 60 officers and additional civilian staff who comprise the East Haven Police Department to provide police services to the community.

See the Table of Organization (PNG).